Deepayan Sarkar
Computing software is essential for modern statistics
Many softwares are available, but we will focus on R
Why R?
Available as Free / Open Source Software
Very popular (both academia and industry)
Easy to try out on your own
Installing R
Basics of using R
Some examples
Fitting linear models in R
R is most commonly used as a REPL (Read-Eval-Print-Loop)
When it is started, R Waits for user input
Evaluates and prints result
Waits for more input
There are several different interfaces to do this
R itself works on many platforms (Windows, Mac, UNIX, Linux)
Some interfaces are platform-specific, some work on most
Go to https://cran.r-project.org/ (or choose a mirror first)
Follow instructions depending on your platform (probably Windows)
I will recommend a different interface called R Studio that needs to be installed separately
I personally use yet another interface called ESS which works with a general purpose editor called Emacs (download link for Windows)
R Under development (unstable) (2018-05-05 r74699) -- "Unsuffered Consequences"
Copyright (C) 2018 The R Foundation for Statistical Computing
Platform: x86_64-pc-linux-gnu (64-bit)
R is free software and comes with ABSOLUTELY NO WARRANTY.
You are welcome to redistribute it under certain conditions.
Type 'license()' or 'licence()' for distribution details.
Natural language support but running in an English locale
R is a collaborative project with many contributors.
Type 'contributors()' for more information and
'citation()' on how to cite R or R packages in publications.
Type 'demo()' for some demos, 'help()' for on-line help, or
'help.start()' for an HTML browser interface to help.
Type 'q()' to quit R.
Loading required package: utils
>
The > represents a prompt indicating that R is waiting for input.
The difficult part is to learn what to do next
[1] 782
[1] 3.857143
[1] 7.389056
[1] 1024
[1] 25
[1] 4.787492
[1] 3628800
[1] 15.10441
[1] 3003
[1] 3003
[1] 1024
[1] 100
[1] 3628800
[1] 21.79106
[1] 15
[1] 0 1 2 3 4 5 6 7 8 9 10 11 12 13 14 15
[1] 1 15 105 455 1365 3003 5005 6435 6435 5005 3003 1365 455 105 15 1
[1] 1.336346e-02 6.681731e-02 1.559070e-01 2.251991e-01 2.251991e-01 1.651460e-01 9.174777e-02 3.932047e-02
[9] 1.310682e-02 3.398065e-03 6.796131e-04 1.029717e-04 1.144130e-05 8.800998e-07 4.190952e-08 9.313226e-10
[1] 1.336346e-02 6.681731e-02 1.559070e-01 2.251991e-01 2.251991e-01 1.651460e-01 9.174777e-02 3.932047e-02
[9] 1.310682e-02 3.398065e-03 6.796131e-04 1.029717e-04 1.144130e-05 8.800998e-07 4.190952e-08 9.313226e-10
[1] 3.75
[1] 3.75
plot(x, p.x, ylab = "Probability", pch = 16)
title(main = sprintf("Binomial(%g, %g)", N, p))
abline(h = 0, col = "grey")
[1] "H 1" "D 1" "C 1" "S 1" "H 2" "D 2" "C 2" "S 2" "H 3" "D 3" "C 3" "S 3" "H 4" "D 4" "C 4" "S 4"
[17] "H 5" "D 5" "C 5" "S 5" "H 6" "D 6" "C 6" "S 6" "H 7" "D 7" "C 7" "S 7" "H 8" "D 8" "C 8" "S 8"
[33] "H 9" "D 9" "C 9" "S 9" "H 10" "D 10" "C 10" "S 10" "H 11" "D 11" "C 11" "S 11" "H 12" "D 12" "C 12" "S 12"
[49] "H 13" "D 13" "C 13" "S 13"
[1] "S 3" "C 6" "D 1" "S 13" "S 8" "S 5" "H 12" "H 3" "C 10" "C 11" "S 12" "D 3" "D 12"
[1] "H 4" "D 2" "D 13" "D 12" "C 2" "D 11" "H 11" "C 4" "C 10" "S 6" "C 1" "D 1" "H 12"
[1] 2.3015978047 0.7705667884 -0.0892046760 -0.9865371964 0.1810126429 0.3879747647 -0.2050735532 -2.0976958604
[9] 0.7322113434 0.7798364023 0.4075021768 1.1769618106 -0.7462886765 0.2604936430 1.0177229912 -1.4089085065
[17] -1.1018401259 -0.7095959598 0.0396401117 0.4131531330 -0.2439613859 0.5237437640 1.0509392597 1.1101180234
[25] -1.7204412437 -0.2713384125 -0.3736775529 -0.5267496485 -0.7690549718 -1.4408822619 -0.0008896339 0.5305939182
[33] -0.4447285252 0.6269810650 0.9813285849 0.6229496408 0.2847310574 -1.0710706779 0.9876113962 -0.5857974226
[41] 0.1273712433 -0.4372480986 -2.3501188661 1.6769334822 2.4683746362 0.1797619689 -1.3621373802 0.4193724498
[49] 1.5429262058 0.1843367986
plot(1:100, type = "n", ylim = c(-25, 25), ylab = "")
for (i in 1:20) {
z <- rnorm(100, mean = 0, sd = 1)
lines(cumsum(z), col = sample(colors(), 1))
}
Variables
Functions
Control flow structures
For loops, while loops
If-then-else (branching)
Distinguishing features
Focus on vectors and vectorized operations
Treatment of functions at par with other object types
We will see a few examples to illustrate what I mean by this

Color combination: Is it white & gold or blue & black ? Let’s count!
Statistics uses data to make inferences
Model:
Let \(p\) be the probability of seeing white & gold
Assume that individuals are independent
Data:
Suppose \(X\) out of \(N\) sampled individuals see white & gold; e.g., \(N = 22\), \(X = 4\).
According to model, \(X \sim Bin(N, p)\)
“Obvious” estimate of \(p = X / N = 4 / 22 = 0.1818\)
But how is this estimate derived?
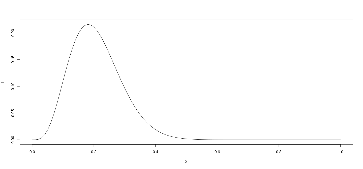
\[ L(p) = P(X = 4) = {22 \choose 4} p^{4} (1-p)^{(22-4)}, p \in (0, 1) \]
Intuition: \(p\) that gives higher \(L(p)\) is more “likely” to be correct
Maximum likelihood estimate \(\hat{p} = \arg \max L(p)\)
Pretend for the moment that we did not know how to do this.
How could we arrive at the same solution numerically?
Basic idea: Compute \(L(p)\) for various values of \(p\) and find minimum.
To do this in R, remember that R works like a calculator:
The user types in an expression, R calculates the answer
The expression can involve numbers, variables, and functions
For example:
[1] 0.001744032
[1] 0.00 0.01 0.02 0.03 0.04 0.05 0.06 0.07 0.08 0.09 0.10 0.11 0.12 0.13 0.14 0.15 0.16 0.17 0.18 0.19 0.20 0.21 0.22
[24] 0.23 0.24 0.25 0.26 0.27 0.28 0.29 0.30 0.31 0.32 0.33 0.34 0.35 0.36 0.37 0.38 0.39 0.40 0.41 0.42 0.43 0.44 0.45
[47] 0.46 0.47 0.48 0.49 0.50 0.51 0.52 0.53 0.54 0.55 0.56 0.57 0.58 0.59 0.60 0.61 0.62 0.63 0.64 0.65 0.66 0.67 0.68
[70] 0.69 0.70 0.71 0.72 0.73 0.74 0.75 0.76 0.77 0.78 0.79 0.80 0.81 0.82 0.83 0.84 0.85 0.86 0.87 0.88 0.89 0.90 0.91
[93] 0.92 0.93 0.94 0.95 0.96 0.97 0.98 0.99 1.00
[1] 0.000000e+00 6.104468e-05 8.135864e-04 3.424448e-03 8.981244e-03 1.816014e-02 3.112581e-02 4.756632e-02
[9] 6.679673e-02 8.788797e-02 1.097942e-01 1.314635e-01 1.519244e-01 1.703469e-01 1.860795e-01 1.986644e-01
[17] 2.078363e-01 2.135088e-01 2.157514e-01 2.147628e-01 2.108405e-01 2.043521e-01 1.957077e-01 1.853355e-01
[25] 1.736617e-01 1.610932e-01 1.480058e-01 1.347351e-01 1.215714e-01 1.087568e-01 9.648595e-02 8.490724e-02
[33] 7.412670e-02 6.421205e-02 5.519768e-02 4.708981e-02 3.987162e-02 3.350820e-02 2.795111e-02 2.314247e-02
[41] 1.901852e-02 1.551265e-02 1.255785e-02 1.008871e-02 8.042842e-03 6.361987e-03 4.992675e-03 3.886614e-03
[49] 3.000817e-03 2.297533e-03 1.744032e-03 1.312274e-03 9.785206e-04 7.229017e-04 5.289691e-04 3.832572e-04
[57] 2.748619e-04 1.950500e-04 1.369032e-04 9.500179e-05 6.514771e-05 4.412621e-05 2.950433e-05 1.946290e-05
[65] 1.265841e-05 8.111339e-06 5.116943e-06 3.175152e-06 1.936197e-06 1.159101e-06 6.804388e-07 3.912116e-07
[73] 2.199829e-07 1.207963e-07 6.466384e-08 3.368058e-08 1.703221e-08 8.342155e-09 3.946399e-09 1.797505e-09
[81] 7.854421e-10 3.278832e-10 1.301292e-10 4.882107e-11 1.719852e-11 5.643294e-12 1.708098e-12 4.712720e-13
[89] 1.167905e-13 2.551777e-14 4.799371e-15 7.529135e-16 9.440292e-17 8.910680e-18 5.800271e-19 2.272840e-20
[97] 4.269521e-22 2.508903e-24 1.768718e-27 7.026760e-33 0.000000e+00

Functions can be used to encapsulate repetitive computations
Like mathematical functions, they take arguments as input and “returns” an output
[1] 0.001744032
[1] 0.2158045

$maximum
[1] 0.1818189
$objective
[1] 0.2158045
Suppose \(X_1, X_2, ..., X_n \sim Bin(N, p)\), and are independent
Instead of observing each \(X_i\), we only get to know \(M = \max(X_1, X_2, ..., X_n)\)
What is the maximum likelihood estimate of \(p\)? (\(N\) and \(n\) are known, \(M = m\) is observed)
To compute likelihood, we need p.m.f. of \(M\) : \[ P(M \leq m) = P(X_1 \leq m, ..., X_n \leq m) = \left[ \sum_{x=0}^m {N \choose x} p^{x} (1-p)^{(N-x)} \right]^n \] and \[ P(M = m) = P(M \leq m) - P(M \leq m-1) \]

$maximum
[1] 0.4996703
$objective
[1] 0.1981222
data(Davis, package = "carData") # Davis height and weight data
str(Davis) # Summarize structure of data'data.frame': 200 obs. of 5 variables:
$ sex : Factor w/ 2 levels "F","M": 2 1 1 2 1 2 2 2 2 2 ...
$ weight: int 77 58 53 68 59 76 76 69 71 65 ...
$ height: int 182 161 161 177 157 170 167 186 178 171 ...
$ repwt : int 77 51 54 70 59 76 77 73 71 64 ...
$ repht : int 180 159 158 175 155 165 165 180 175 170 ...
Call:
lm(formula = weight ~ height, data = Davis)
Coefficients:
(Intercept) height
25.2662 0.2384

(Intercept) height
25.2662278 0.2384059
We can confirm using a general optimizer:
SSE = function(beta)
{
with(Davis,
sum((weight - beta[1] - beta[2] * height)^2))
}
optim(c(0, 0), fn = SSE)$par
[1] 25.3053648 0.2381936
$value
[1] 43713.12
$counts
function gradient
99 NA
$convergence
[1] 0
$message
NULL
lm() gives exact solution and more statistically relevant details
Call:
lm(formula = weight ~ height, data = Davis)
Residuals:
Min 1Q Median 3Q Max
-23.696 -9.506 -2.818 6.372 127.145
Coefficients:
Estimate Std. Error t value Pr(>|t|)
(Intercept) 25.26623 14.95042 1.690 0.09260 .
height 0.23841 0.08772 2.718 0.00715 **
---
Signif. codes: 0 '***' 0.001 '**' 0.01 '*' 0.05 '.' 0.1 ' ' 1
Residual standard error: 14.86 on 198 degrees of freedom
Multiple R-squared: 0.03597, Adjusted R-squared: 0.0311
F-statistic: 7.387 on 1 and 198 DF, p-value: 0.007152
Suppose we wanted to minimize sum of absolute errors instead of sum of squares
No closed form solution any more, but general optimizer will still work:
SAE = function(beta)
{
with(Davis,
sum(abs(weight - beta[1] - beta[2] * height)))
}
opt = optim(c(0, 0), fn = SAE)
opt$par
[1] -106.000787 1.000005
$value
[1] 1504
$counts
function gradient
169 NA
$convergence
[1] 0
$message
NULL
xyplot(weight ~ height, data = Davis, grid = TRUE,
panel = function(x, y, ...) {
panel.abline(fm, col = "red") # squared errors
panel.abline(opt$par, col = "blue") # absolute errors
panel.xyplot(x, y, ...)
})
Most standard data analysis methods are already implemented
Can be extended by writing add-on packages
Thousands of add-on packages are available
Learning R needs some effort
Not point-and-click software
Command-line interface
Use a good interface (R Studio is the most popular one)
Save your code in a script file (makes it easier to reproduce later)